[ Новые сообщения · Участники · Правила форума · Поиск · RSS ]
 
Работай из дома! 18+

  • Страница 3 из 3
  • «
  • 1
  • 2
  • 3
Решебник по Информатике. 7 класс. Босова. Рабочая тетрадь
UrsunДата: Понедельник, 12.10.2015, 12:53 | Сообщение # 31
Подполковник
Группа: Проверенные
Сообщений: 115
Награды: 0
Репутация: 0
Статус: Offline


 
Работай из дома! 18+
 
 




Что бы увеличить решение и правильный ответ на задачи из рабочей тетради по Информатике Босова нажмите на картинку

26. Известны два вспомогательных алгоритма Робота:



27. Составьте алгоритмы, под управлением которых Робот закрасит указанные клетки.



28. Приведите пример жизненной ситуации, для описания которой уместно использовать цикл «пока».

Бить врага, пока не сдастся.
Красить забор, пока не закрасится.
Стрелять по мишени, пока не попадёшь.


29. Известно, что где-то правее Робота есть стена.

Начертите блок-схему алгоритма, под управлением которого Робот закрасит ряд клеток до стены и вернётся в исходное положение.



30. Известно, что где-то правее Робота есть закрашенная клетка.

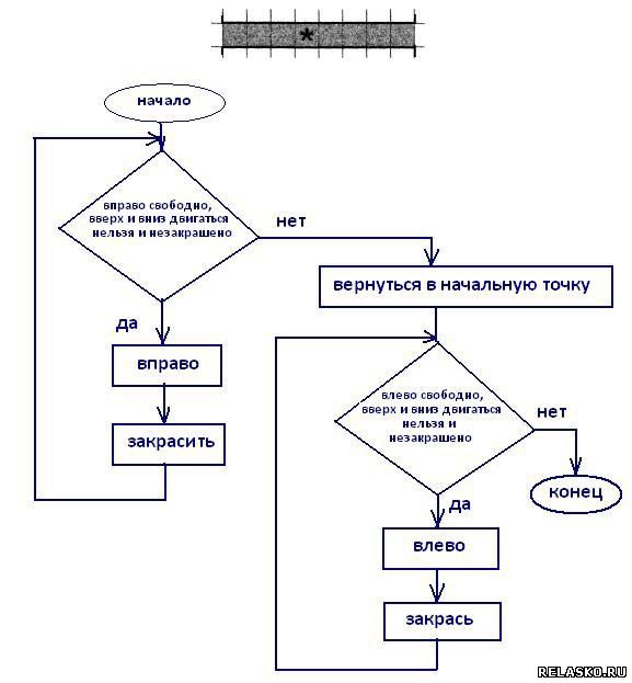
Составьте алгоритм, под управлением которого Робот закрасит ряд клеток до закрашенной клетки и вернётся в исходное положение.

Фото: 9322751.jpg (128.5 Kb) · 3586082.jpg (44.1 Kb) · 4717382.jpg (20.4 Kb) · 6278976.jpg (13.4 Kb)


 
 
UrsunДата: Понедельник, 12.10.2015, 12:56 | Сообщение # 32
Подполковник
Группа: Проверенные
Сообщений: 115
Награды: 0
Репутация: 0
Статус: Offline


 
Работай из дома! 18+
 
 


Что бы увеличить решение и правильный ответ на задачи из рабочей тетради по Информатике Босова нажмите на картинку

31. Известно, что Робот находится рядом с левым входом в горизонтальный коридор.

Составьте алгоритм, под управлением которого Робот закрасит все клетки этого коридора и вернётся в исходное положение.



32. Известно, что Робот находится где-то в горизонтальном коридоре. Ни одна из клеток коридора не закрашена.

Составьте блок-схему алгоритма, под управлением которого Робот закрасит все клетки этого коридора и вернётся в исходное положение.



33. В ряду из десяти клеток правее Робота некоторые клетки закрашены:



б) Составьте алгоритм (напишите программу), под управлением которого Робот закрасит клетки на одну выше и на одну ниже каждой закрашенной клетки.

ПОВТОРИТЬ 10 РАЗ
вправо
ЕСЛИ закрашено ТО
вниз
закрасить
вверх
вверх
закрасить
вниз
КОНЕЦ
КОНЕЦ


34. Напишите программу, с помощью которой Робот может попасть в клетку D во всех трёх лабиринтах.



ЕСЛИ слева свободно ТО
влево
вниз
вправо
вниз
вправо
ИНАЧЕ; ЕСЛИ снизу свободно ТО
вниз
вправо
вверх
вправо
вниз
вправо
вверх
ИНАЧЕ; ЕСЛИ справа свободно ТО
вправо
вправо
вправо
вверх
вверх
вверх
влево
вниз
вниз
влево
влево
вверх
вверх
вправо
КОНЕЦ


35. Напишите программу, следуя которой, Робот сможет пройти по коридору от левого нижнего угла поля к правому верхнему. Коридор имеет ширину в одну клетку и тянется в направлении слева-снизу вправо-вверх. Пример возможного коридора изображён на рисунке.



ПОКА сверху свободно ИЛИ справа свободно
ДЕЛАТЬ
ЕСЛИ сверху свободно ТО
вверх
ИНАЧЕ
вправо
КОНЕЦ
КОНЕЦ


Фото: 3891420.jpg (16.5 Kb) · 0832260.jpg (38.4 Kb) · 7997551.jpg (34.3 Kb) · 4879234.jpg (7.8 Kb) · 8836910.jpg (7.0 Kb)
 
 
UrsunДата: Понедельник, 12.10.2015, 12:58 | Сообщение # 33
Подполковник
Группа: Проверенные
Сообщений: 115
Награды: 0
Репутация: 0
Статус: Offline


 
Работай из дома! 18+
 
 


Что бы увеличить решение и правильный ответ на задачи из рабочей тетради по Информатике Босова нажмите на картинку

36. Внимательно прочитайте текст п. 3.3 «Управление исполнителем Робот». Ответьте на следующие вопросы:

1) Что общего у циклов «повторить n раз» и «пока»?
2) Какие между ними различия?
3) Нужны ли две конструкции для описания повторяющихся действий?



37. Сравните возможности исполнителей Чертёжника и Робота.

Робот более обширная программа, т.к. Чертёжник может только чертить. Робот может использовать цикл «пока», а Чертёжник – «повторить n раз».

38. Выпишите основные понятия главы 3 «Алгоритмика» и дайте их определения.

Исполнитель - человек, группа людей, животное или техническое устройство, способные выполнять заданные команды. Различают неформальных и формальных исполнителей.
Неформальный исполнитель – одну и ту же команду может выполнять по-разному, формальный – всегда одинаково. Для каждого формального исполнителя можно указать круг решаемых задач, среду, систему команд, систему отказов и режимы работы.

Алгоритм – это предназначенное для конкретного исполнителя точное описание последовательности действий, направленных на решение поставленной задачи. Алгоритм – модель деятельности исполнителя алгоритмов.
Алгоритм вспомогательный – алгоритм, решающий некоторую подзадачу основной задачи.
Алгоритм линейный – алгоритм, в котором команды выполняются в порядке, в котором они записаны, т.е. последовательно друг за другом.
Система команд исполнителя (СКИ) – перечень всех команд, которые может выполнить конкретный исполнитель.

Цикл (повторение) – форма организации действий, при которой выполнение одной и той же последовательности команд (тела цикла) повторяется, пока выполняется некоторое заранее установленное условие. Если число повторений тела цикла известно заранее, то можно использовать цикл «повторить n раз». Если число повторений тела цикла заранее неизвестно, используют цикл «пока».
Ветвление – форма организации действий, при которой в зависимости от выполнения или невыполнения некоторого условия совершается либо одна, либо другая последовательность действий.




Читать оглавление решебника...

Фото: 9322832.jpg (23.3 Kb)


 
 
  • Страница 3 из 3
  • «
  • 1
  • 2
  • 3
Поиск:

Работай из дома! 18+
 
 
 
 
 
 

 
Последние темы на форуме:
 
  • Новогодние праздники 2021-2022 официальные выходные
  • Показатели давления и сердцебиения у женщины 57 лет
  • Гороскоп на декабрь 2021 Женщина Телец
  • Гороскоп на январь 2022 от Павла Глоба
  • Гороскоп на декабрь 2021 от Павла Глоба
  • Гороскоп на ноябрь 2021 от Павла Глоба
  • Стенограмма судьбы - Содержание серий, актеры и роли сериала
  • Мосгаз. Западня - Содержание серий, актеры и роли 2021
  • Тобол - Содержание серий, актеры и роли сериала. 2021
  • Гороскоп для Тигра на сегодня от Павла Глоба
  • Утраченные воспоминания - Содержание серий, актеры и роли
  • Чёрно-белая любовь - Содержание серий, актеры и роли сериала
  • Забытая женщина - Содержание серий, актеры и роли сериала
  • Тайна спящей дамы - Содержание серий, актеры и роли сериала
  • Сериал Часы с кукушкой - Содержание серий, актеры и роли
  •  
     

     
    Обращаем ваше внимание на то, что данный интернет-сайт www.kinolog.do.am носит исключительно информационный характер и ни при каких условиях не является публичной офертой, определяемой положениями Статьи 437 (2) Гражданского кодекса РФ. Цена и наличие товара может отличаться от действительной. Пожалуйста, уточняйте цены и наличие товара у наших менеджеров.
    Администрация сайта не несет ответственности за действия и содержание размещаемой информации пользователей: комментарии, материалы, сообщения и темы на форуме, публикации, объявления и т.д.
    Правообладателям | Реклама | Учебники | Политика
    Отопление, водоснабжение, газоснабжение, канализация © 2003 - 2021
    Рейтинг@Mail.ru Рейтинг арматурных сайтов. ARMTORG.RU Яндекс.Метрика