[ Новые сообщения · Участники · Правила форума · Поиск · RSS ]
 
Работай из дома! 18+

  • Страница 1 из 1
  • 1
Мяч массой 100 г, летевший со скоростью 20 м/с, ударился
SlocumbДата: Понедельник, 11.12.2017, 14:48 | Сообщение # 1
Лейтенант
Группа: Проверенные
Сообщений: 64
Награды: 0
Репутация: 0
Статус: Offline


 
Работай из дома! 18+
 
 



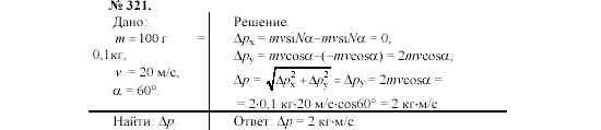
Мяч массой 100 г, летевший со скоростью 20 м/с, ударился о горизонтальную плоскость. Угол падения (угол между направлением скорости и перпендикуляром к плоскости) равен 60°. Найти изменение импульса мяча, если удар абсолютно упругий, а угол отражения равен углу падения.

Ответ, решение и пояснение к задаче по Физике

Что бы увеличить картинку с ответом на ГДЗ задание, нажмите на фото мышкой





Задача из решебника и ГДЗ по Физике за 10, 11 класс Автор Рымкевич

Фото: 5496467.png (68.7 Kb) · 7019682.png (9.0 Kb)
 
 
  • Страница 1 из 1
  • 1
Поиск:

Работай из дома! 18+
 
 
 
 
 
 

 
Последние темы на форуме:
 
  • Новогодние праздники 2021-2022 официальные выходные
  • Показатели давления и сердцебиения у женщины 57 лет
  • Гороскоп на декабрь 2021 Женщина Телец
  • Гороскоп на январь 2022 от Павла Глоба
  • Гороскоп на декабрь 2021 от Павла Глоба
  • Гороскоп на ноябрь 2021 от Павла Глоба
  • Стенограмма судьбы - Содержание серий, актеры и роли сериала
  • Мосгаз. Западня - Содержание серий, актеры и роли 2021
  • Тобол - Содержание серий, актеры и роли сериала. 2021
  • Гороскоп для Тигра на сегодня от Павла Глоба
  • Утраченные воспоминания - Содержание серий, актеры и роли
  • Чёрно-белая любовь - Содержание серий, актеры и роли сериала
  • Забытая женщина - Содержание серий, актеры и роли сериала
  • Тайна спящей дамы - Содержание серий, актеры и роли сериала
  • Сериал Часы с кукушкой - Содержание серий, актеры и роли
  •  
     

     
    Обращаем ваше внимание на то, что данный интернет-сайт www.kinolog.do.am носит исключительно информационный характер и ни при каких условиях не является публичной офертой, определяемой положениями Статьи 437 (2) Гражданского кодекса РФ. Цена и наличие товара может отличаться от действительной. Пожалуйста, уточняйте цены и наличие товара у наших менеджеров.
    Администрация сайта не несет ответственности за действия и содержание размещаемой информации пользователей: комментарии, материалы, сообщения и темы на форуме, публикации, объявления и т.д.
    Правообладателям | Реклама | Учебники | Политика
    Отопление, водоснабжение, газоснабжение, канализация © 2003 - 2021
    Рейтинг@Mail.ru Рейтинг арматурных сайтов. ARMTORG.RU Яндекс.Метрика