[ Новые сообщения · Участники · Правила форума · Поиск · RSS ]
 
Работай из дома! 18+

  • Страница 1 из 1
  • 1
Краткая запись условия задач. Математика. 1, 2, 3, 4 класс
DADOBAGIДата: Вторник, 11.09.2018, 15:31 | Сообщение # 1
Сержант
Группа: Проверенные
Сообщений: 25
Награды: 0
Репутация: 0
Статус: Offline


 
Работай из дома! 18+
 
 


Краткая запись условия задач. Математика. 1, 2, 3, 4 класс. Школа России



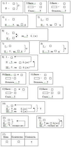
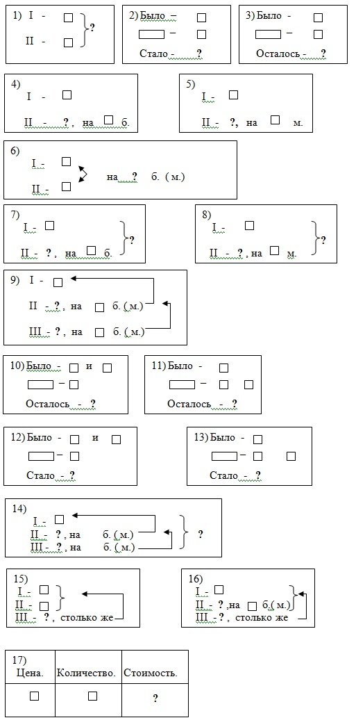
Для того, чтобы наглядно представить задачу и облегчить себе процесс ее решения, составляется краткая запись условия задачи. В краткой записи фиксируются величины, числа – данные и искомые, а также некоторые слова, показывающие, о чем говорится в задаче: «было», «положили», «стало» и т. п. и знаки, означающие отношения: «больше», «меньше», «одинаково» и т. п.

Краткую запись задачи можно выполнять в виде опорной схемы, таблицы, чертежа, с помощью геометрических фигур.

Для того чтобы краткая запись в максимальной степени способствовала решению задачи, нужно:

1) Краткую запись составлять на основе анализа текста задачи;
2) В краткой записи должно быть минимальное количество условных обозначений;
3) Количество вопросительных знаков в краткой записи должно соответствовать количеству действий в задаче;
4) Форму краткой записи выбирать такую, чтобы она более наглядно представляла условие задачи.


Основные виды краткой записи в начальной школе



Возможны вариации перечисленных вариантов краткой записи в зависимости от условия задачи. Возможна и запись в виде таблиц и рисунков.



Примеры краткой записи условий задач:

- Витя собрал коллекцию из 18 камней и разложил на коробки поровну. Сколько камней в каждой банке?

Простая задача на деление на равные части, оформляем такие задачи в виде таблицы

В 1 коробке Количество коробок Всего камней
? к. 3 к. 18 к.

- 8 приглашений разложили в конверты, по 2 в каждый. Сколько использовали конвертов?

В 1 конверте Количество конвертов Всего приглашений
2 пр. ? к. 8 пр.

- Трое друзей решили сложится поровну и купить мяч стоимостью 60 рублей. Сколько денег должен дать каждый из них?

На 1 чел. денег Количество чел. Всего денег
поровну 3 чел. 60 руб.

- Одну деталь мастер должен делать за 45 мин, а делает за 38 мин. Сколько времени сэкономит мастер, когда он сделает 8 деталей?

Составная задача на разностное сравнение, лучше оформить в виде таблицы.

- Вера посадила 9 луковиц, по 3 луковицы в ряд. Сколько получилось рядов?

Это простая задача на деление по содержанию. Такую задачу нагляднее оформить картинкой.

- В детский сад привезли два бидона с молоком, по 20 л в каждом. За завтраком дети выпили 12 л молока. Сколько литров молока осталось?

Задача на нахождение остатка.

Было - 20 л и 20 л
Выпили - 12 л
Осталось - ? л

- В куске ткани было 24 м ткани. Из 10 м этой ткани сшили одинаковые детские костюмы, а из остальной ткани-7 одинаковых детских пальто. Сколько метров ткани расходовали на одно пальто.

Было -24 м
Израсходовали - 10 м
Осталось - 7 к. по ? м

- Когда брат полил 5 грядок, а сестра -3 грядки, им осталось полить 4 грядки. Сколько всего грядок должны полить дети?

Было - ? гр.
Полили - 5 гр. и 3 гр.
Осталось - 4 гр.

- В парк привезли 33 куста роз. Когда на нескольких клумбах посадили по 6 кустов, то осталось еще 15 кустов. Сколько было клумб?

Было - 33 к.
Посадили - ? кл. по 6 к.
Осталось - 15 к.

- В прятки играли 12 ребят. К ним присоединились 3 девочки и 4 мальчика. Сколько всего ребят стали играть в прятки?

Было - 12 р.
Пришли - 3 д. и 4 м.
Стало - ? р.

- У Саши было 6 наклеек. Он подарил другу 2 наклейки. Потом Саша купил еще 5 наклеек. Сколько наклеек стало у Саши?

Было - 6 н.
Подарил - 2 н.
Купил - 5 н.
Стало - ? н.

- На полянке паслись 14 коров, а овец на 10 больше. Сколько животных паслись на полянке?

- В первый день вырыли 5м траншеи, во второй на 3м меньше, чем в первый, в третий на 1м больше, чем во второй. На сколько больше вырыли траншей в первый и во второй день вместе, чем в третий?

- На двух полках было 17 кг меда. Со второй полки продали 5 кг и на 2 полках стало поровну. Сколько кг меда было на 1 полке?

Пояснения к решению задач

Эта форма работы над составной задачей предусматривает проверку умения учащихся по данным действиям решения задачи пояснить, на какой вопрос и с какой целью отвечает действие. Таким образом, в конце каждого действия пишем пояснение, что именно мы нашли этим действием. Такая форма работы помогает учащимся увидеть другие отношения, вести необходимую цепочку логических рассуждений, анализировать и делать выводы.

Ответ задачи

Если использовались пояснения, ответ можно записать кратко. Если же не использовались, пишем полный ответ.
Фото: 1851345.jpg (202.1 Kb) · 8424217.jpg (112.7 Kb) · 2655604.jpg (77.7 Kb)


 
 
  • Страница 1 из 1
  • 1
Поиск:

Работай из дома! 18+
 
 
 
 
 
 

 
Последние темы на форуме:
 
  • Новогодние праздники 2021-2022 официальные выходные
  • Показатели давления и сердцебиения у женщины 57 лет
  • Гороскоп на декабрь 2021 Женщина Телец
  • Гороскоп на январь 2022 от Павла Глоба
  • Гороскоп на декабрь 2021 от Павла Глоба
  • Гороскоп на ноябрь 2021 от Павла Глоба
  • Стенограмма судьбы - Содержание серий, актеры и роли сериала
  • Мосгаз. Западня - Содержание серий, актеры и роли 2021
  • Тобол - Содержание серий, актеры и роли сериала. 2021
  • Гороскоп для Тигра на сегодня от Павла Глоба
  • Утраченные воспоминания - Содержание серий, актеры и роли
  • Чёрно-белая любовь - Содержание серий, актеры и роли сериала
  • Забытая женщина - Содержание серий, актеры и роли сериала
  • Тайна спящей дамы - Содержание серий, актеры и роли сериала
  • Сериал Часы с кукушкой - Содержание серий, актеры и роли
  •  
     

     
    Обращаем ваше внимание на то, что данный интернет-сайт www.kinolog.do.am носит исключительно информационный характер и ни при каких условиях не является публичной офертой, определяемой положениями Статьи 437 (2) Гражданского кодекса РФ. Цена и наличие товара может отличаться от действительной. Пожалуйста, уточняйте цены и наличие товара у наших менеджеров.
    Администрация сайта не несет ответственности за действия и содержание размещаемой информации пользователей: комментарии, материалы, сообщения и темы на форуме, публикации, объявления и т.д.
    Правообладателям | Реклама | Учебники | Политика
    Отопление, водоснабжение, газоснабжение, канализация © 2003 - 2021
    Рейтинг@Mail.ru Рейтинг арматурных сайтов. ARMTORG.RU Яндекс.Метрика